Radviliškio r. Grinkiškio Jono Poderio pagrindinė mokykla
Radviliškio r. Grinkiškio Jono Poderio pagrindinė mokykla

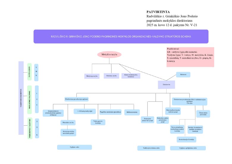
Struktūros schema     

  • Elektroninis dienynas
  • Tėvams
  • Mokiniams
  • Mokytojams
Pamokų laikas
Pertrauka
  • 1. 8.15—9.00
  • 2. 9.10—9.55
  • 3. 10.05—10.50
  • 4. 11.10—11.55
  • 5. 12.15—13.00
  • 6. 13.10—13.55
  • 7. 14.05—14.50